方案介绍
产品简介
车载DC-DC转换器是专为新型锂电电动汽车、物流车、专用车、工程机械等新能源车型研发的一款高功率密高高效率DC-DC转换器,采用模块化、标准化、通用化的设计思路设计研发。
模块采用全数字化控制技术设计,控制灵活智能、保护特性好、系统鲁棒性强。自带微处理器与监控单元通信,机内参数可通过CAN接口由上级监控单元设定或由上级监控单元调节。
具有输入过欠压保护、输出过流保护、输出过压保护,输出短路保护、过温保护等多重保护功能。
主要规格
型号 | 输入电压 | 输出功率 | 额定输出电压 | 输出电压电流范围 |
CRX2000 | 400~900VDC | 2.5KW | 14VDC | 0-16VDC/0-178A |
CRX2001 | 200~500VDC | 2.5KW | 14VDC | 0-16VDC/0-178A |
CRX2002 | 80~200VDC | 2.5KW | 14VDC | 0-16VDC/0-178A |
CRX2005 | 80~200VDC | 3.0KW | 27VDC | 0-32VDC/0-109A |
CRX2006 | 200~500VDC | 3.0KW | 27VDC | 0-32VDC/0-109A |
CRX2007 | 400~900VDC | 3.0KW | 27VDC | 0-32VDC/0-109A |
电气特性
型号 | |||||||
车载电源类型 | 集成式隔离型车载DC-DC转换器模块 | ||||||
输入输出特性 | |||||||
型号 | CRX2000 | CRX2001 | CRX2002 | CRX2005 | CRX2006 | CRX2007 | |
额定输入电压 | 540V | 360V | 144V | 144V | 360V | 540V | |
输入电压范围 | 400-900V | 200-500V | 80-200V | 80-200V | 200-500V | 400-900V | |
输入预充电路 | 内置 | 内置 | 内置 | 内置 | 内置 | 内置 | |
输入预充电阻 | 120R | 120R | 30R | 30R | 120R | 120R | |
启动冲击电流 | ≤11A | ≤7.5A | ≤12A | ≤12A | ≤7.5A | ≤11A | |
母线电容 | 12uF | 22uF | 42UF | 42UF | 22uF | 12uF | |
额定输出功率 | 2.5KW | 3.0KW | |||||
额定输出电压 | 14V | 27V | |||||
输出电压范围 | 0~16V | 0~32V | |||||
输出电流范围 | 0~178A | 0~109A | |||||
稳压精度 | ±0.1V(引线根部测试) | ±0.2V(引线根部测试) | |||||
典型效率 | ≥92% | ≥93% | |||||
峰值功率 | 3.0KW(@6min) | 3.6KW(@6min) | |||||
输出响应时间 | ≤200mS | ||||||
开机启动时间 | <1s | ||||||
输出纹波及噪音 | ≤200mVp-p(输出端并联0.1uF瓷片及10uF电解电容各一个,示波器带宽20MHz) | ||||||
静态损耗电流 | <100uA(非唤醒状态下输出端并接24Vdc蓄电池时的漏电流) | ||||||
输入连续开关机 | 在控制信号给定及正常输出的情况下,输入可以满足1分钟之内连续通断5次的冲击,电源不会出现故障、损坏 | ||||||
输入上电时序 | 先上高压、后给控制信号 先给控制信号后上高压 高压和控制信号同时给定 在这3种输入上电时序下,电源能够正常工作,不会出现保护和损坏 | ||||||
硬线使能电压 | 硬线使能信号输入电压范围(8-32V) | ||||||
低压辅源输入 | 模块内部自带高压辅源、兼容12V/24V长电输入 | ||||||
工作噪声 | - | ||||||
保护特性 | |||||||
过欠压保护 | 输入过欠压关机可自恢复,输出过欠压关机可自恢复。 | ||||||
输出反接及短路保护 | 输出反接时关机,可自恢复 输出短路保护(打嗝,当故障移除时可自恢复) | ||||||
过温保护 | 当散热片温度高于75℃时降低输出功率,当温度高于95℃时断开电路,待充电温度恢复至85℃以下时充电机恢复输出 | ||||||
环境条件 | |||||||
工作环境温度 | -40℃~+85℃(集成系统腔体内部温度); 水冷系统液温≤65℃ | ||||||
存储温度 | -40~95℃ | ||||||
湿度 | - | ||||||
IP等级 | - | ||||||
冷却功能 | 模块式设计,需提供水冷散热或风冷散热外壳/基板 | ||||||
通讯功能 | CAN总线 | ||||||
控制方式 | 无使能控制;硬线高电平使能控制;CAN通讯使能控制 | ||||||
安规特性 | |||||||
介电强度 | 原边—副边2000VAC | 原边—机壳1500VAC | |||||
绝缘电阻 | 原边—副边 ≥50MΩ | ||||||
电荷泄放能力 | ≤36V(DCDC断电后的5分钟内) | ||||||
耐振动性能 | 经X,Y,Z三个方向扫频震动试验,零部件无损伤,紧固件无松脱现象 | ||||||
耐冲击性能 | 参见GB/T15139-1994中6.5的要求 | ||||||
耐工业溶剂性能 | 金属零部件具有良好的防腐蚀层 | ||||||
防盐雾性能 | 参见GB/T 2423.17 | ||||||
耐久性 | 在不低于GB/T 24347-2009相关规定 | ||||||
EMC特性 | |||||||
电磁抗扰性 | 满足GB/T17619-1998中第4章的规定 | ||||||
电磁骚扰性 | 参见GB18655-2002中第12章和第14章规定的限值 | ||||||
其他 | |||||||
高低温试验 | 满足标准GB/T2423 | ||||||
振动 | 满足标准ISO 16750-3,2012(E) | ||||||
冲击试验 | 满足标准 ISO 16750,4.2.2.2 | ||||||
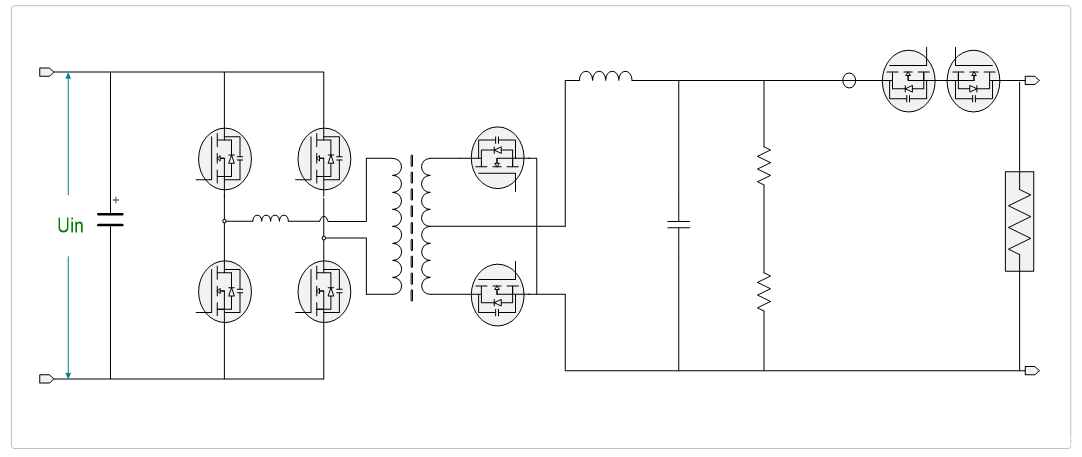
电气拓扑图

系统框图

特性曲线
CRX2000外特性曲线

CRX2001外特性曲线

CRX2006外特性曲线

CRX2007外特性曲线

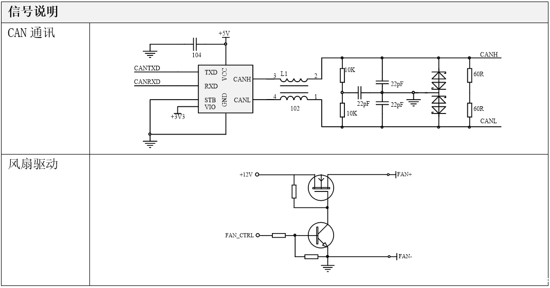
信号接口原理图

电气连接框图











扫码添加微信